美高梅集团官方网站
首页
美高梅集团官方网站
学院简介
现任领导
学院机构
师资队伍
科学研究
科研项目
科研论文
授权专利
科研成果获奖
科研平台
学术活动
本科生教育
专业介绍
人才培养方案
专业建设
实践教学
人才培养成效
研究生教育
硕士点简介
人才培养方案
导师队伍
研究生培养
日常管理
学生工作
学工概况
学工动态
规章制度
学子风采
团学工作
党群工作
党建工作
工会工作
招生就业
就业动态
政策法规
本科生招生
研究生招生
人才引进
人才引进政策
学院人才需求
校友工作
校友分会
校友故事
校友企业
欢迎报考:美高梅集团官方网站
当前位置:
首页
>
本科生教育
>
专业建设
本科生教育
专业介绍
人才培养方案
专业建设
实践教学
人才培养成效
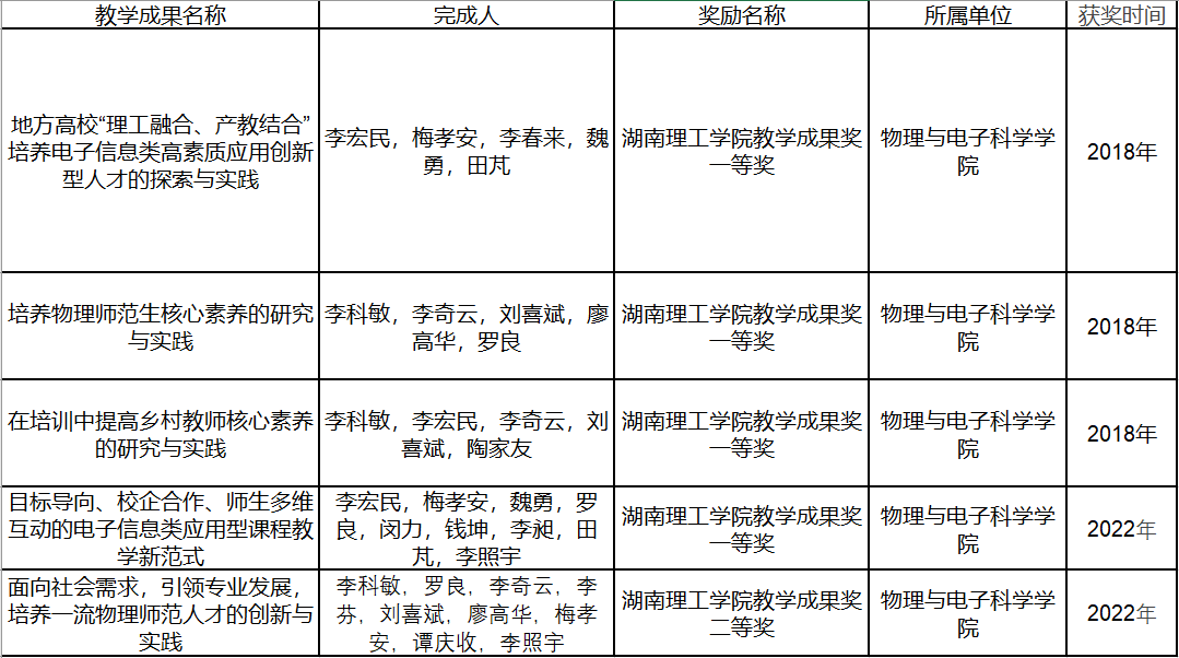
教学成果获奖情况
发布时间:2024-06-13
来源:
作者:
浏览数:
上一页:
物理学专业获批2020年湖南省一流本科专业建设点
下一页:
近五年省级一流课程